
This site documents the technical contracts for interacting with the RX RGA Service, an API provided by Inmar Intelligence for registering returns to be processed by our suite of value recovery services.
When onboarded by Inmar Intelligence to use the RX RGA Service, each client will be provided with two sets of credentials with which to interact with the API:
A client ID and client secret pair for authorization token generation (see Authorization section below)
A consumer ID included in operations sent to the API
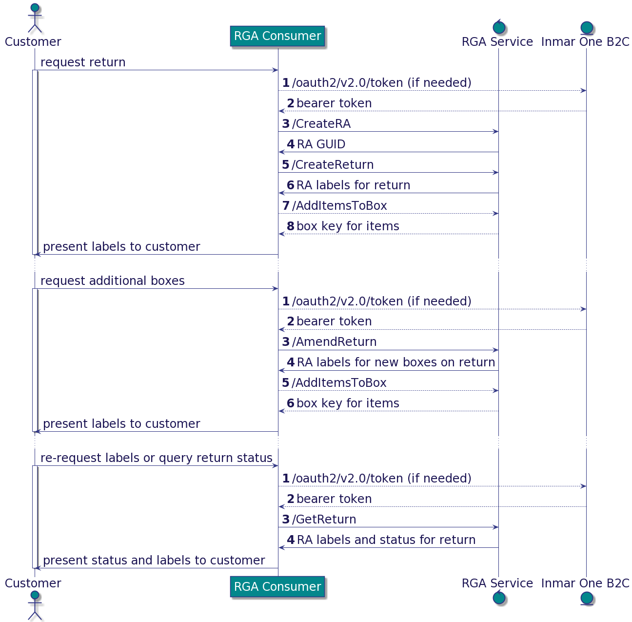
The below sequence diagram outlines the order of calls necessary to register a return with the RX RGA Service. Read the technical documentation via the link below to learn more about the individual endpoints.

Authorization
The RX RGA Service uses Azure Active Directory B2C for token generation under the Inmar One SSO tenant. Inmar One SSO is Inmar's solution for customer single sign-on access to Inmar applications.
To generate a token, make a request to POST https://api-rga.rxr.inmar.com/v1/GetToken with a body of content type application/json containing the following fields:
client_id: client ID credential given to the client upon onboardingclient_secret: client secret credential given to the client upon onboarding